| Általános közzétételi lista | |||||
| 1.I. Szervezeti, személyzeti adatok. | |||||
| 1.1. Kapcsolat, szervezet, vezetők | |||||
| I. Közzétételi egység: Elérhetőségi adatok | |||||
| Adat megnevezése | Adat | Frissítés dátuma | Archívum | ||
| 1. Hivatalos név (teljes név) | Budapesti Szent Margit Kórház | 2023.05.23. | |||
| 2. Székhely | 1032 Budapest, Bécsi út 132. | 2023.05.23. | |||
| 3. Postacím (postafiók szerinti címe, ha van) | 1032 Budapest, Bécsi út 132. | 2023.05.23. | |||
| 4. Telefonszám (nemzetközi vagy belföldi számként, utóbbi esetben körzetszámmal, illetve szolgáltatás- vagy hálózatkijelölő számmal) | +36 1 430 4800 | 2023.05.23. | |||
| 5. Faxszám (nemzetközi vagy belföldi számként, utóbbi esetben körzetszámmal, illetve szolgáltatás- vagy hálózatkijelölő számmal) | Nem releváns | 2023.05.23. | |||
| 6. Központi elektronikus levélcím | info@sztmargit.hu | 2023.05.23. | |||
| 7. A honlap URL-je | https://www.szentmargitkorhaz.hu/ | 2023.05.23. | |||
| 8. Ügyfélszolgálat vagy közönségkapcsolat elérhetősége (telefonszám, telefaxszám, ügyfélfogadás helye, postacíme) | Főigazgatói Titkárság 1032 Budapest, Bécsi út 132. 430-4801 | 2023.05.23. | |||
| 9. Az ügyfélszolgálati vagy közönségkapcsolati vezető neve | Főigazgatói Titkárságvezető Kovács Judit | 2025.09.25. | |||
| 10. Az ügyfélfogadás rendje | Hétfő - Csütörtök: 8:00-16:00 Péntek: 8:00- 13:30 | 2023.05.23. | |||
| II. Közzétételi egység: A szervezeti struktúra | |||||
| Adat megnevezése | Adat | Frissítés dátuma | Archívum | ||
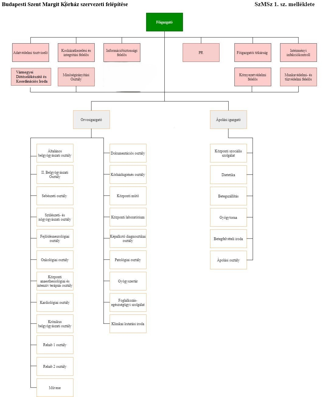
| 1. A szervezeti struktúra ábrája (a szervezeti egységek és vezetőik megnevezésével) | A szervezeti struktúra ábrája | 2025.09.25. | |||
| Szervezeti és működési szabályzat | 2025.09.25. | Szervezeti és működési szabályzat | |||
| III. Közzétételi egység: A szerv vezetői | |||||
| Adat megnevezése | Adat | Frissítés dátuma | Archívum | ||
| 1. A szerv vezetőjének, vezetőinek, valamint testületi szerv esetén a testületi tagok neve, beosztás megnevezése, hivatali elérhetősége (telefon, telefax, postacím, elektronikus levélcím) | A szerv vezetői | 2023.05.23. | |||
| 2. A szervezeti egységek vezetőinek neve, beosztás megnevezése, hivatali elérhetősége (telefon, telefax, postacím, elektronikus levélcím) | A szervezeti egységek vezetői | 2023.05.23. | |||
| 1.2. A felügyelt költségvetési szervek | |||||
| I. Közzétételi egység: A szerv irányítása, felügyelete vagy ellenőrzése alatt álló, vagy alárendeltségében működő más közfeladatot ellátó szerv | |||||
| Adat megnevezése | Adat | Frissítés dátuma | Archívum | ||
| 1. A szerv irányítása, felügyelete vagy ellenőrzése alatt álló, vagy alárendeltségében működő más közfeladatot ellátó szervek hivatalos neve (teljes neve), székhelye, elérhetősége (telefonszám, telefaxszám, postacím, elektronikus levélcím) | Az Intézmény vonatkozásában nem keletkezik ebben a közzétételi egységben releváns információ | 2023.05.23. | |||
| 2. A szerv irányítása, felügyelete vagy ellenőrzése alatt álló, vagy alárendeltségében működő más közfeladatot ellátó szervek honlapjának URL-je | Az Intézmény vonatkozásában nem keletkezik ebben a közzétételi egységben releváns információ | 2023.05.23. | |||
| 3. A szerv irányítása, felügyelete vagy ellenőrzése alatt álló, vagy alárendeltségében működő más közfeladatot ellátó szervek ügyfélszolgálatának vagy közönségkapcsolatának elérhetősége (telefonszám, telefaxszám, ügyfélfogadás helye, postacíme), ügyfélfogadásának rendje | Az Intézmény vonatkozásában nem keletkezik ebben a közzétételi egységben releváns információ | 2023.05.23. | |||
| 1.3. Gazdálkodó szervezetek | |||||
| I. Közzétételi egység: A szerv tulajdonában álló vagy részvételével működő gazdálkodó szervezetek | |||||
| Adat megnevezése | Adat | Frissítés dátuma | Archívum | ||
| 1. Azon gazdálkodó szervezetek neve, székhelye, elérhetősége (telefon, telefax, földrajzi hely, postacím, elektronikus levélcím), amelyek a közfeladatot ellátó szerv többségi tulajdonában állnak, illetve amelyek felett közvetlen irányítással rendelkezik | Az Intézmény vonatkozásában nem keletkezik ebben a közzétételi egységben releváns információ | 2023.05.23. | |||
| 2. A fentiek szerinti gazdálkodó szervezetek tevékenységi körének leírása | Az Intézmény vonatkozásában nem keletkezik ebben a közzétételi egységben releváns információ | 2023.05.23. | |||
| 3. A fentiek szerinti gazdálkodó szervezetek képviselőjének neve | Az Intézmény vonatkozásában nem keletkezik ebben a közzétételi egységben releváns információ | 2023.05.23. | |||
| 4. A fentiek szerinti gazdálkodó szervezetekben a közfeladatot ellátó szerv részesedésének mértéke | Az Intézmény vonatkozásában nem keletkezik ebben a közzétételi egységben releváns információ | 2023.05.23. | |||
| 1.4. Közalapítványok | |||||
| I. Közzétételi egység: A szerv által alapított közalapítványok | |||||
| Adat megnevezése | Adat | Frissítés dátuma | Archívum | ||
| 1. Azon közalapítványok neve, amelyeket a közfeladatot ellátó szerv alapított, amelyek alapítói jogát ő gyakorolja | Az Intézmény vonatkozásában nem keletkezik ebben a közzétételi egységben releváns információ | 2023.05.23. | |||
| 2. A fentiek szerinti közalapítványok székhelye | Az Intézmény vonatkozásában nem keletkezik ebben a közzétételi egységben releváns információ | 2023.05.23. | |||
| 3. A fentiek szerinti közalapítványok kezelő szerve tagjainak felsorolása | Az Intézmény vonatkozásában nem keletkezik ebben a közzétételi egységben releváns információ | 2023.05.23. | |||
| 1.5. Lapok | |||||
| I. Közzétételi egység: Lapok | |||||
| Adat megnevezése | Adat | Frissítés dátuma | Archívum | ||
| 1. A közfeladatot ellátó szerv által alapított lapok neve | Az Intézmény vonatkozásában nem keletkezik ebben a közzétételi egységben releváns információ | 2023.05.23. | |||
| 2. A közfeladatot ellátó szerv által alapított lapok szerkesztőségének és kiadójának neve és elérhetősége (telefon, telefax, földrajzi hely, postacím, elektronikus levélcím) | Az Intézmény vonatkozásában nem keletkezik ebben a közzétételi egységben releváns információ | 2023.05.23. | |||
| 3. A közfeladatot ellátó szerv által alapított lapok főszerkesztőjének a neve | Az Intézmény vonatkozásában nem keletkezik ebben a közzétételi egységben releváns információ | 2023.05.23. | |||
| 1.6. Felettes, felügyeleti, törvényességi ellenőrzést vagy felügyeletet gyakorló szerv | |||||
| I. Közzétételi egység: Felettes, felügyeleti, törvényességi ellenőrzést vagy felügyeletet gyakorló szerv | |||||
| Adat megnevezése | Adat | Frissítés dátuma | Archívum | ||
| 1. A közfeladatot ellátó szerv felettes, illetve felügyeleti szervének, hatósági döntéseinek tekintetében a fellebbezés elbírálására jogosult szervek, ennek hiányában a közfeladatot ellátó szerv felett törvényességi ellenőrzést vagy felügyeletet gyakorló szerv hivatalos neve (teljes neve), székhelye, elérhetősége (telefon, telefax, földrajzi hely, postacím, elektronikus levélcím), honlapjának címe | Irányítószerv: Belügyminisztérium Székhely: 1014 Budapest, Szentháromság tér 6. Postai cím: 1903 Budapest Pf. 314 Telefonszám: +36-1-441-1000 Ügyfélszolgálati telefon: +36-1-441-1769 | 2023.05.23. | |||
| Fenntartó: Országos Kórházi Főigazgatóság Székhelye: 1125 Budapest, Diós árok 3. Postai címe: 1525 Budapest 114. P.O.B. 32. Telefonszáma.: (+361) 356-1522 Telefaxszáma: (+361) 375-7253 Elektronikus levélcíme: okfo@okfo.gov.hu Honlapja: www.okfo.gov.hu | |||||
| 2. A közfeladatot ellátó szerv felettes, illetve felügyeleti szervének, hatósági döntéseinek tekintetében a fellebbezés elbírálására jogosult szervek, ennek hiányában a közfeladatot ellátó szerv felett törvényességi ellenőrzést vagy felügyeletet gyakorló szerv ügyfélszolgálatának vagy közönségkapcsolatának elérhetősége (telefonszám, telefaxszám, ügyfélfogadás helye, postacíme), ügyfélfogadásának rendje | Belügyminisztérium Ügyfélszolgálat: Telefonon 0-24 órában: Kormányzati Ügyfélvonal Magyarországról: 1818; Külföldről: +36 (1) 550-1858 Elektronikusan Chat indítása (linkkel meghívandó chat- szoba) http://webchat.opennet.hu/ugyfelvonal/?ref=kozig Epapír: https://epapir.gov.hu/ Email: ugyfelszolgalat@bm.gov.hu Posta úton: BM Civilkapcsolati és Ügyfélszolgálati Osztály, 1903 Budapest Pf. 314. Személyes ügyfélszolgálat: 2020. június 18-tól szünetel a 283/2020. (VI. 17.) Korm. rendeletben kihirdetett járványügyi készültség fenntartásáig. Sajtókapcsolat: sajto@bm.gov.hu; Tel: +36-1-441-1641 | 2023.05.23. | |||
| Országos Kórházi Főigazgatóság Ügyfélkapcsolat: https://okfo.gov.hu/Kozerdeku_adatok/Szervezeti_adatok/ugyfelkapcsolat | |||||
| 1.7. Költségvetési szervek | |||||
| Adat megnevezése | Adat | Frissítés dátuma | Archívum | ||
| 1. A közfeladatot ellátó szerv által alapított költségvetési szerv neve, székhelye, a költségvetési szervet alapító jogszabály megjelölése, illetve azt alapító határozat, a költségvetési szerv alapító okirata, működési engedélye | Nem releváns | 2023.05.23. | |||
| 2. A költségvetési szerv vezetője, honlapjának elérhetősége | Nem releváns | 2023.05.23. | |||
| 2. Tevékenységre, működésre vonatkozó adatok | |||||
| I. Közzétételi egység: A szerv alaptevékenysége, feladat- és hatásköre | |||||
| Adat megnevezése | Adat | Frissítés dátuma | Archívum | ||
| 1. A közfeladatot ellátó szerv feladatát, hatáskörét és alaptevékenységét meghatározó, a szervre vonatkozó alapvető jogszabályok, közjogi szervezetszabályozó eszközök, valamint a szervezeti és működési szabályzat vagy ügyrend az adatvédelmi és adatbiztonsági szabályzat hatályos és teljes szövege | Alapító okirat | 2025.06.24. | Alapító okirat - 2023 | ||
| Szervezeti és működési szabályzat | 2025.09.25. | Szervezeti és működési szabályzat | |||
| Adatvédelmi szabályzat | 2023.05.23. | ||||
| Térítési díjszabályzat | 2025.09.25. | Térítési díjszabályzat | |||
| Jogszabályok, közjogi szervezetszabályozó eszközök listája | 2024.01.17. | Jogszabályok, közjogi szervezetszabályozó eszközök listája | |||
| 2. Az országos illetékességű szervek, valamint a fővárosi és megyei kormányhivatal esetében a közfeladatot ellátó szerv feladatáról, tevékenységéről szóló tájékoztató szövege magyar és angol nyelven | Nem releváns | 2023.05.23. | |||
| 3. A helyi önkormányzat önként vállalt feladatainak felsorolása és részletes leírása | Nem releváns | 2023.05.23. | |||
| II. Közzétételi egység: A hatósági ügyek intézésének rendjével kapcsolatos adatok | |||||
| Adat megnevezése | Adat | Frissítés dátuma | Archívum | ||
| 1. Az államigazgatási, önkormányzati és egyéb hatósági ügyekben ügyfajtánként és eljárástípusonként a hatáskörrel rendelkező szerv megnevezése, hatáskör gyakorlásának átruházása esetén a ténylegesen eljáró szerv megnevezése | Nem releváns | 2023.05.23. | |||
| 2. Az államigazgatási, önkormányzati és egyéb hatósági ügyekben ügyfajtánként és eljárástípusonként a hatáskörrel rendelkező, hatáskör gyakorlásának átruházása esetén a ténylegesen eljáró szerv illetékességi területe | Nem releváns | 2023.05.23. | |||
| 3. Az államigazgatási, önkormányzati és egyéb hatósági ügyekben az ügyintézéshez szükséges dokumentumok, okmányok felsorolása | Nem releváns | 2023.05.23. | |||
| 4. Az államigazgatási, önkormányzati és egyéb hatósági ügyekben az eljárási illetékek, igazgatási szolgáltatási díjak összege | Nem releváns | 2023.05.23. | |||
| 5. Az államigazgatási, önkormányzati és egyéb hatósági ügyekben az alapvető eljárási szabályok, ezek magyarázata, az ügyintézést segítő útmutatók, az ügymenetre vonatkozó tájékoztatás | Nem releváns | 2023.05.23. | |||
| 6. Az államigazgatási, önkormányzati és egyéb hatósági ügyekben az eljárást megindító irat benyújtására szolgáló postacím (postafiók szerinti cím, ha van), ügyfélfogadási vagy közönségkapcsolati cím és nyitvatartási idő | Nem releváns | 2023.05.23. | |||
| 7. Az államigazgatási, önkormányzati és egyéb hatósági ügyekben az eljárást megindító irat benyújtására, elintézésére, fellebbezésére nyitva álló határidő | Nem releváns | 2023.05.23. | |||
| 8. Az államigazgatási, önkormányzati és egyéb hatósági ügyekben használt formanyomtatványok listája | Nem releváns | 2023.05.23. | |||
| 9. Az államigazgatási, önkormányzati, és egyéb hatósági ügyekben igénybe vehető elektronikus programok elérése, időpontfoglalás | Nem releváns | 2023.05.23. | |||
| 10. Az államigazgatási, önkormányzati, és egyéb hatósági ügyekben az ügytípusokhoz kapcsolódó jogszabályok jegyzéke, tájékoztatás az ügyfelet megillető jogokról és az ügyfelet terhelő kötelezettségekről | Nem releváns | 2023.05.23. | |||
| III. Közzétételi egység: Közszolgáltatások | |||||
| Adat megnevezése | Adat | Frissítés dátuma | Archívum | ||
| 1. A közfeladatot ellátó szerv által nyújtott vagy költségvetéséből finanszírozott közszolgáltatások megnevezése | Alapító okirat | 2025.06.24. | Alapító okirat - 2023 | ||
| 2. A közfeladatot ellátó szerv által nyújtott vagy költségvetéséből finanszírozott közszolgáltatások tartalmának leírása | Alapító okirat | 2025.06.24. | Alapító okirat - 2023 | ||
| 3. A közfeladatot ellátó szerv által nyújtott vagy költségvetéséből finanszírozott közszolgáltatások igénybevételének rendjére vonatkozó tájékoztatás | Házirend | 2023.05.23. | Házirend | ||
| 4. A közfeladatot ellátó szerv által nyújtott vagy költségvetéséből finanszírozott közszolgáltatások díjának és az abból adott kedvezmények mértéke | Térítési díjszabályzat | 2024.04.05. | Térítési díjszabályzat | ||
| IV. Közzétételi egység: A szerv nyilvántartásai | |||||
| Adat megnevezése | Adat | Frissítés dátuma | Archívum | ||
| 1. A közfeladatot ellátó szerv által saját fenntartású adatbázisok, illetve nyilvántartások leíró (név, formátum, az adatkezelés célja, jogalapja, időtartama, az érintettek köre, az adatok forrása, kérdőíves adatfelvétel esetén a kitöltetlen kérdőív) jegyzéke | Adatbázisok | 2024.01.11. | Adatbázisok | ||
| 2. A közfeladatot ellátó szerv által - alaptevékenysége keretében - gyűjtött és feldolgozott adatok fajtái | Személyzeti adatok az alapnyilvántartás szerint. Egészségügyi adatok: egészségügyi dokumentáció papír alapú és elektronikus vezetése. Gazdálkodási adatok. | 2023.05.23. | |||
| 3. A közfeladatot ellátó szerv által - alaptevékenysége keretében - gyűjtött és feldolgozott adatokhoz való hozzáférés módja | Adatvédelmi szabályzat | 2023.05.23. | |||
| 4. A közfeladatot ellátó szerv által - alaptevékenysége keretében - gyűjtött és feldolgozott adatokról való másolatkészítés költségei | Adatvédelmi szabályzat | 2023.05.23. | |||
| Térítési díjszabályzat | 2024.04.05. | Térítési díjszabályzat | |||
| V. Közzétételi egység: Nyilvános kiadványok | |||||
| Adat megnevezése | Adat | Frissítés dátuma | Archívum | ||
| 1. A közfeladatot ellátó szerv nyilvános kiadványainak címei | Nem releváns | 2023.05.23. | |||
| 2. A közfeladatot ellátó szerv nyilvános kiadványai témájának leírása | Nem releváns | 2023.05.23. | |||
| 3. A közfeladatot ellátó szerv nyilvános kiadványaihoz való hozzáférés módja | Nem releváns | 2023.05.23. | |||
| 4. A közfeladatot ellátó szerv nyilvános kiadványaiért fizetendő költségtérítés mértéke vagy az ingyenesség ténye | Nem releváns | 2023.05.23. | |||
| VI. Közzétételi egység: Döntéshozatal, ülések | |||||
| Adat megnevezése | Adat | Frissítés dátuma | Archívum | ||
| 1. A testületi szerv döntései előkészítésének rendje | Az Intézmény nem testületi formában működik, így nincsenek testületi ülések, döntések | 2023.05.23. | |||
| 2. A testületi szerv döntéseiben való állampolgári közreműködés (véleményezés) módja (erre szolgáló postai, illetve elektronikus levélcím) | Nem releváns | 2023.05.23. | |||
| 3. A testületi szerv döntéshozatalának eljárási szabályai | Nem releváns | 2023.05.23. | |||
| 4. A testületi szerv ülésének helye (irányítószám, város, utca, házszám) | Nem releváns | 2023.05.23. | |||
| 5. A testületi szerv megtartott üléseinek ideje (év, hó, nap, óra megjelöléssel), valamint nyilvánossága, üléseinek jegyzőkönyvei, illetve összefoglalói | Nem releváns | 2023.05.23. | |||
| 6. A testületi szerv tervezett üléseinek ideje (év, hó, nap, óra megjelöléssel), valamint nyilvánossága | Nem releváns | 2023.05.23. | |||
| 7. A testületi szerv ülései látogathatóságának rendje | Nem releváns | 2023.05.23. | |||
| 8. A testületi szerv üléseinek napirendje | Nem releváns | 2023.05.23. | |||
| 9. A testületi szerv döntéseinek felsorolása | Nem releváns | 2023.05.23. | |||
| VII. Közzétételi egység: A szerv döntései, koncepciók, tervezetek, javaslatok | |||||
| Adat megnevezése | Adat | Frissítés dátuma | Archívum | ||
| 1. A testületi szerv döntéseinek felsorolása | Az Intézmény nem testületi formában működik, így nincsenek testületi ülések, döntések | 2023.05.23. | |||
| 2. A testületi szerv döntéshozatalának dátuma (év, hó, nap megjelöléssel) | Nem releváns | 2023.05.23. | |||
| 3. A testületi szerv szavazásának nyilvános adatai, ha azt jogszabály nem korlátozza | Nem releváns | 2023.05.23. | |||
| 4. A jogszabályok előkészítésében való társadalmi részvételről szóló törvény alapján közzéteendő jogszabályalkotásra irányuló koncepciók, jogszabálytervezetek és kapcsolódó dokumentumok | Nem releváns | 2023.05.23. | |||
| 5. A jogszabályok előkészítésében való társadalmi részvételről szóló törvény alapján közzéteendő jogszabályalkotásra irányuló koncepciók, jogszabálytervezetek tekintetében az egyeztetés állapota | Nem releváns | 2023.05.23. | |||
| 6. A helyi önkormányzat képviselő-testületének nyilvános ülésére benyújtott előterjesztések a benyújtás időpontjától | Nem releváns | 2023.05.23. | |||
| 7. Összefoglaló a véleményezők észrevételeiről, és az észrevételek elutasításának indokairól | Nem releváns | 2023.05.23. | |||
| VIII. Közzétételi egység: Pályázatok | |||||
| Adat megnevezése | Adat | Frissítés dátuma | Archívum | ||
| 1. A közfeladatot ellátó szerv által kiírt pályázatok szakmai leírása, azok eredményei és indoklásuk | Pályázatok | 2024.04.18. | Pályázatok archívum | ||
| Büfé pályázat A meghirdetett büfé pályázat eredményeképp a Kórház, mint bérbeadó az összességében legkedvezőbb ajánlattevőt hirdette ki nyertesnek és vele kötött szerződést. | 2025.03.01. | ||||
| https://www.szentmargitkorhaz.hu/palyazati-felhivas-bufe-uzemeltetesere/ | |||||
| Álláspályázatok | 2025.03.01. | ||||
| https://www.szentmargitkorhaz.hu/allaslehetosegek/ | |||||
| IX. Közzétételi egység: Hirdetmények | |||||
| Adat megnevezése | Adat | Frissítés dátuma | Archívum | ||
| 1. A közfeladatot ellátó szerv által közzétett hirdetmények, közlemények | Hírek | 2023.05.23. | |||
| X. Közzétételi egység: Közérdekű adatok igénylése | |||||
| Adat megnevezése | Adat | Frissítés dátuma | Archívum | ||
| 1. A közérdekű adatok megismerésére irányuló igények intézésének rendje | Szabályzat | 2024.01.22. | Szabályzat | ||
| 2. A közérdekű adatok megismerésére irányuló igények tekintetében illetékes szervezeti egység neve | Budapesti Szent Margit Kórház - Főigazgatóság | 2023.05.23. | |||
| 3. A közérdekű adatok megismerésére irányuló igények tekintetében illetékes szervezeti egység elérhetősége (postacíme, földrajzi helye, telefonszáma, telefaxszáma, elektronikus levélcíme) | 1032 Budapest, Bécsi út 132.; foigazgatosag@sztmargit.hu; tel.: 388-8901, 430-4801 | 2023.05.23. | |||
| 4. Az adatvédelmi felelős vagy az információs jogokkal foglalkozó személy neve | Adatvédelmi tisztviselő: Dr. Antal Barnabás E-mail cím: adatvedelem@sztmargit.hu Telefonszám: +36 20 620-7868 | 2024.08.25. | |||
| 5. A közérdekű adatokkal kapcsolatos kötelező statisztikai adatszolgáltatás adott szervre vonatkozó adatai | eves_jelentes_2025_513f997cb7-1 | 2026.01.27. | 2024. évi jelentés | ||
| 2023. évi jelentés | |||||
| IG-210-1-2026. Átfogó jelentés_Info tv végrehajtásával kapcsolatban_2025. évi adatok | |||||
| 2021. évi jelentés | |||||
| 6. A közfeladatot ellátó szerv kezelésében lévő közérdekű adatok felhasználására, hasznosítására vonatkozó általános szerződési feltételek | Nem releváns | 2023.05.23. | |||
| 7. Azon közérdekű adatok hasznosítására irányuló szerződések listája, amelyekben a közfeladatot ellátó szerv az egyik szerződő fél | Nem releváns | 2023.05.23. | |||
| XI. Közzétételi egység: Közzétételi listák | |||||
| Adat megnevezése | Adat | Frissítés dátuma | Archívum | ||
| 1. A közfeladatot ellátó szervre vonatkozó különös közzétételi lista | Ávr. 6. melléklet 12. pont A közbeszerzési eljárás eredményeként az államháztartás központi alrendszerébe tartozó költségvetési szerv, továbbá a fejezeti kezelésű előirányzat, elkülönített állami pénzalap terhére megkötött, nettó 100 millió forint teljesítési értéket meghaladó szerződések alapján teljesített kifizetés összege, közvetlen jogosultja és a kifizetés időpontja teendő közzé Nem volt ilyen értékű beszerzés | 2023.05.23. | |||
| Ávr. 6. melléklet 13. pont Az európai uniós társfinanszírozással bonyolított pályázatok esetében a nettó 100 millió forintot meghaladó, teljesített kifizetés összege, kedvezményezettje, és a kifizetés időpontja teendő közzé Nem volt ilyen értékű beszerzés | 2023.05.23. | ||||
| Ebtv. 20/A. § (3) és (4) bekezdés, valamint a várólista adatainak honlapon történő közzétételére vonatkozó szabályairól szóló 46/2006. (XII. 27.) EüM rendelet A várólista adatai - kizárólag személyazonosításra alkalmatlan módon - intézményi várólista esetében az ellátást nyújtó egészségügyi szolgáltató honlapján, központi várólista esetén a kormányrendeletben kijelölt szerv honlapján megtekinthetőek, ebben a formájukban nyilvánosak. A transzplantációs várólista kivételével az ellátás igénybevételének várható időpontját is közzé kell tenni. Az egészségbiztosító honlapjáról a kormányrendeletben kijelölt szerv honlapjának közvetlenül elérhetőnek kell lennie. https://jogviszony.neak.gov.hu/varolista_pub/ | 2023.05.23. | ||||
| 284/1997. (XII. 23.) Korm. rendelet 1. § (1) bekezdés Az egészségügyi szolgáltató a részleges, kiegészítő és teljes térítési díj (a továbbiakban: térítési díj) ellenében igénybe vehető szolgáltatások térítési díját a betegek számára hozzáférhető módon hozza nyilvánosságra. https://www.szentmargitkorhaz.hu/betegellatas/beteginformaciok/teritesi-dijszabasok/ | 2023.05.23. | ||||
| Betegjogi képviselő adatai: Az Intézményben a területileg illetékes betegjogi képviselő: Dr. MUNK JULIANNA Telefonszáma: 06/20-4899-520 melyen elérhető hétfőtől-csütörtökig 08:00 – 16:30 óra között pénteken 08:00 – 14:00 óra között E-mail címe: julianna.munk@ijsz.bm.gov.hu Fogadóóra időpontja: telefonon előre egyeztetett időpontban Fogadóóra helye: Budapesti Szent Margit Kórház, B épület 116. szoba A JOGVÉDELMI KÉPVISELŐ AZ INTEGRÁLT JOGVÉDELMI SZOLGÁLAT (IJSZ) MUNKATÁRSA, AZ EGÉSZSÉGÜGYI INTÉZMÉNYTŐL FÜGGETLEN SZEMÉLY A FENTI ELÉRHETŐSÉGEK SIKERTELENSÉGE ESETÉN AZ IJSZ ZÖLDSZÁMA HÍVHATÓ: 06/80-620-055 | 2025.03.01. | ||||
| 2. A közfeladatot ellátó szervre vonatkozó egyedi közzétételi lista | Az adott közérdekű adat a kórházban nem áll rendelkezésre | 2023.05.23. | |||
| 3. Gazdálkodási adatok | |||||
| 3.1. A működés törvényessége, ellenőrzések | |||||
| I. Közzétételi egység: Vizsgálatok, ellenőrzések listája | |||||
| Adat megnevezése | Adat | Frissítés dátuma | Archívum | ||
| 1. A közfeladatot ellátó szervnél végzett alaptevékenységgel kapcsolatos - nyilvános megállapításokat tartalmazó - vizsgálatok, ellenőrzések felsorolása | Vizsgálatok | 2024.01.11. | Vizsgálatok | ||
| II. Közzétételi egység: Az Állami Számvevőszék ellenőrzései | |||||
| Adat megnevezése | Adat | Frissítés dátuma | Archívum | ||
| 1. Az Állami Számvevőszék ellenőrzéseinek nyilvános megállapításai | Az Intézmény vonatkozásában nem keletkezik ebben a közzétételi egységben releváns információ | 2023.05.23. | |||
| III. Közzétételi egység: Egyéb ellenőrzések, vizsgálatok | |||||
| Adat megnevezése | Adat | Frissítés dátuma | Archívum | ||
| 1. A szervre vonatkozó egyéb ellenőrzések, vizsgálatok nyilvános megállapításai | Egyéb ellenőrzések, vizsgálatok | 2025.02.11. | Egyéb ellenőrzések, vizsgálatok | ||
| IV. Közzétételi egység: A működés eredményessége, teljesítmény | |||||
| Adat megnevezése | Adat | Frissítés dátuma | Archívum | ||
| 1. A közfeladatot ellátó szerv feladatellátásának teljesítményére, kapacitásának jellemzésére, hatékonyságának és teljesítményének mérésére szolgáló mutatók és értékük, időbeli változásuk | Részletes fekvő- és járóbeteg ellátás szakmai struktúrája_SZMK_2023. év | 2023.05.23. | |||
| Intézményi esetszámok kimutatása osztályonként 2020-2022_SZMK_2023. év | |||||
| Kórházi betegforgalom 2020-2022._SZMK_2023. év | |||||
| Teljesítményadatok_SZMK_2023. év | |||||
| V. Közzétételi egység: Működési statisztika | |||||
| Adat megnevezése | Adat | Frissítés dátuma | Archívum | ||
| 1. A közfeladatot ellátó szerv tevékenységére vonatkozó, jogszabályon alapuló statisztikai adatgyűjtés eredményei, időbeli változásuk | Jelentés 2023 | 2023.05.23. | Jelentés 2022 | ||
| 3.2. Költségvetések, beszámolók | |||||
| I. Közzétételi egység: Éves költségvetések | |||||
| Adat megnevezése | Adat | Frissítés dátuma | Archívum | ||
| 1. A közfeladatot ellátó szerv éves (elemi) költségvetései | Éves költségvetések | 2026.03.25. | Éves költségvetések archívum | ||
| II. Közzétételi egység: Számviteli beszámolók | |||||
| Adat megnevezése | Adat | Frissítés dátuma | Archívum | ||
| 1. A közfeladatot ellátó szerv számviteli törvény szerinti beszámolói | Számviteli beszámoló | 2026.03.25. | Számviteli beszámoló archívum | ||
| III. Közzétételi egység: A költségvetés végrehajtása | |||||
| Adat megnevezése | Adat | Frissítés dátuma | Archívum | ||
| 1. A közfeladatot ellátó szervnek a költségvetés végrehajtásáról - a külön jogszabályban meghatározott módon és gyakorisággal - készített beszámolói | A költségvetés végrehajtása | 2026.03.25. | A költségvetés végrehajtása archívum | ||
| 3.3. Költségvetések, beszámolók | |||||
| I. Közzétételi egység: A foglalkoztatottak | |||||
| Adat megnevezése | Adat | Frissítés dátuma | Archívum | ||
| 1. A közfeladatot ellátó szervnél foglalkoztatottak létszáma és személyi juttatásaira vonatkozó összesített adatok | 2024. I. negyedév | 2024.05.21. | Foglalkoztatottak archívum | ||
| 2024. II. negyedév | 2024.08.25. | Foglalkoztatottak archívum | |||
| 2024. III. negyedév | 2025.03.03. | Foglalkoztatottak archívum | |||
| 2024. IV. negyedév | 2025.03.03. | Foglalkoztatottak archívum | |||
| Álláshirdetések | 2023.05.23. | ||||
| 2. A vezetők és a vezető tisztségviselők illetménye, munkabére, és rendszeres juttatásai, valamint költségtérítése összesített összege | 2024. I. negyedév | 2024.05.21. | Foglalkoztatottak archívum | ||
| 2024. II. negyedév | 2024.08.25. | Foglalkoztatottak archívum | |||
| 2024. III. negyedév | 2025.03.03. | Foglalkoztatottak archívum | |||
| 2024. IV. negyedév | 2025.03.03. | Foglalkoztatottak archívum | |||
| Álláshirdetések | 2023.05.23. | ||||
| 3. Az egyéb alkalmazottaknak nyújtott juttatások fajtája és mértéke összesítve | 2024. I. negyedév | 2024.05.21. | Foglalkoztatottak archívum | ||
| 2024. II. negyedév | 2024.08.25. | Foglalkoztatottak archívum | |||
| 2024. III. negyedév | 2025.03.03. | Foglalkoztatottak archívum | |||
| 2024. IV. negyedév | 2025.03.03. | Foglalkoztatottak archívum | |||
| Álláshirdetések | 2023.05.23. | ||||
| II. Közzétételi egység: Támogatások | |||||
| Adat megnevezése | Adat | Frissítés dátuma | Archívum | ||
| 1. A közfeladatot ellátó szerv költségvetéséből nyújtott, nem normatív, céljellegű, fejlesztési támogatások kedvezményezettjeinek neve | Az adott közérdekű adat a kórházban nem áll rendelkezésre | 2023.05.23. | |||
| 2. A közfeladatot ellátó szerv költségvetéséből nyújtott, nem normatív, céljellegű, fejlesztési támogatások célja | Az adott közérdekű adat a kórházban nem áll rendelkezésre | 2023.05.23. | |||
| 3. A közfeladatot ellátó szerv költségvetéséből nyújtott, nem normatív, céljellegű, fejlesztési támogatások összege | Az adott közérdekű adat a kórházban nem áll rendelkezésre | 2023.05.23. | |||
| 4. A közfeladatot ellátó szerv költségvetéséből nyújtott, nem normatív, céljellegű, fejlesztési támogatási program megvalósítási helye | Az adott közérdekű adat a kórházban nem áll rendelkezésre | 2023.05.23. | |||
| III. Közzétételi egység: Szerződések | |||||
| Adat megnevezése | Adat | Frissítés dátuma | Archívum | ||
| 1. Az államháztartás pénzeszközei felhasználásával, az államháztartáshoz tartozó vagyonnal történő gazdálkodással összefüggő, ötmillió forintot elérő vagy azt meghaladó értékű árubeszerzésre, építési beruházásra, szolgáltatás megrendelésre, vagyonértékesítésre, vagyonhasznosításra, vagyon vagy vagyoni értékű jog átadására, valamint koncesszióba adásra vonatkozó szerződések megnevezése (típusa), tárgya, a szerződést kötő felek neve, a szerződés értéke, határozott időre kötött szerződés esetében annak időtartama, valamint az említett adatok változásai, a nemzetbiztonsági, illetve honvédelmi érdekkel közvetlenül összefüggő beszerzések adatai, és a minősített adatok kivételével A szerződés értéke alatt a szerződés tárgyáért kikötött - általános forgalmi adó nélkül számított - ellenszolgáltatást kell érteni, ingyenes ügylet esetén a vagyon piaci vagy könyv szerinti értéke közül a magasabb összeget kell figyelembe venni. Az időszakonként visszatérő - egy évnél hosszabb időtartamra kötött - szerződéseknél az érték kiszámításakor az ellenszolgáltatás egy évre számított összegét kell alapul venni. Az egy költségvetési évben ugyanazon szerződő féllel kötött azonos tárgyú szerződések értékét egybe kell számítani | A 2011. évi CXII. törvény 37/C §-nak megfelelve, az Intézmény a jelen közzétételi egységben közzéteendő adatait a Nemzeti Adatvagyon Ügynökség által üzemeltett Központi Információs Közadat-nyilvántartás felületén teljesíti. https://kif.gov.hu/adatszolgaltatasok/adat | 2024.01.25. | Szerződések archívum | ||
| IV. Közzétételi egység: Koncessziók | |||||
| Adat megnevezése | Adat | Frissítés dátuma | Archívum | ||
| 1. A koncesszióról szóló törvényben meghatározott nyilvános adatok (pályázati kiírások, pályázók adatai, az elbírálásról készített emlékeztetők, pályázat eredménye) | Nem releváns | 2023.05.23. | |||
| V. Közzétételi egység: Egyéb kifizetések | |||||
| Adat megnevezése | Adat | Frissítés dátuma | Archívum | ||
| 1. A közfeladatot ellátó szerv által nem alapfeladatai ellátására (így különösen egyesület támogatására, foglalkoztatottai szakmai és munkavállalói érdek-képviseleti szervei számára, foglalkoztatottjai, ellátottjai oktatási, kulturális, szociális és sporttevékenységet segítő szervezet támogatására, alapítványok által ellátott feladatokkal összefüggő kifizetésre) fordított, ötmillió forintot meghaladó kifizetések címzettjei | Az adott közérdekű adat a kórházban nem áll rendelkezésre | 2023.05.23. | |||
| VI. Közzétételi egység: Európai Unió által támogatott fejlesztések | |||||
| Adat megnevezése | Adat | Frissítés dátuma | Archívum | ||
| 1. Az Európai Unió támogatásával megvalósuló fejlesztések leírása, az azokra vonatkozó szerződések | Az Intézmény vonatkozásában nem keletkezik ebben a közzétételi egységben releváns információ | 2023.05.23. | |||
| VII. Közzétételi egység: Közbeszerzés | |||||
| Adat megnevezése | Adat | Frissítés dátuma | Archívum | ||
| 1. Közbeszerzési információk: éves terv, összegzés az ajánlatok elbírálásáról, a megkötött szerződésekről | Közbeszerzések | 2024.05.21. | Közbeszerzések archívum | ||
| Egységes közadatkereső | |||||
| https://kozadat.hu/kereso/ | |||||
| Adományok | |||||
| Felajánlott adományok elfogadásának rendje | |||||
| https://www.szentmargitkorhaz.hu/kozerdeku-adatok/adomanyok/ | |||||


